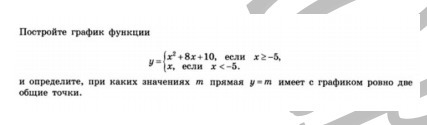
70 БАЛЛОВ! Хотя задание совсем небольшое ;) Ребята, надеюсь на доходчивую и понятную помощь.
Приложения:

Ответы
Ответ дал:
0
20 символов
20 символов
20 символов
Приложения:

Ответ дал:
0
огромное тебе спасибо! :-)
Вас заинтересует
2 года назад
3 года назад
3 года назад
9 лет назад
9 лет назад
10 лет назад