Ответы
Ответ дал:
0
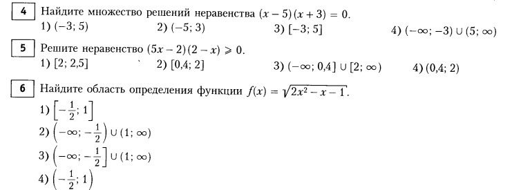
4. В задаче опечатка - это равенство.
Корни - х1 = -3 и х2 = 5.- ветви параболы ВВЕРХ
Отрицательна - между корнями.
5. Парабола отрицательная (5*х*(-х) = - 5х²), ветви вниз, положительна между корнями.
Корни - в скобках с обратным знаком.
х1 = + 2/5 = 0,4 и х2 = 2
ОТВЕТ 2.
6. Под корнем не должно быть отрицательного числа.
решаем квадратное уравнение.
Корни - х1 = - 0,5 и х2 = 1 - между корнями надо ИСКЛЮЧИТЬ - там корень отрицательный.
ОТВЕТ 3.
Корни - х1 = -3 и х2 = 5.- ветви параболы ВВЕРХ
Отрицательна - между корнями.
5. Парабола отрицательная (5*х*(-х) = - 5х²), ветви вниз, положительна между корнями.
Корни - в скобках с обратным знаком.
х1 = + 2/5 = 0,4 и х2 = 2
ОТВЕТ 2.
6. Под корнем не должно быть отрицательного числа.
решаем квадратное уравнение.
Корни - х1 = - 0,5 и х2 = 1 - между корнями надо ИСКЛЮЧИТЬ - там корень отрицательный.
ОТВЕТ 3.
Ответ дал:
0
task/26204544
-------------------
4.
Если (x+3)(x-5) < 0 ⇒x∈( -3 ;5) →ответ 1)
Если (x+3)(x-5) > 0 ⇒x∈( -∞;3 ) ∪(5 ;∞) →ответ 4)
---
5.
(5x -2)(2 -x) ≥0 ⇔5(x -2/5)(x-2) ≤ 0 ⇒x ∈ [2/5 ; 2] ≡ 4) x ∈ [0;4 ; 2]
---
6.
f(x) =√(2x² -x -1) * * * √(2(x² - (1/2)x -1/2 ) * * *
ООФ или D(f) : 2x² -x -1 ≥ 0
* * * x=1 корень: 2-1 -1 =0 ; x₁* x₂ = -1/2 * * *
2(x +1/2)(x -1 ) ≥ 0 ⇒
x ∈ ( -∞ ; -1/2] ∪ [1 ; ∞) .
! 3) с корректировкой
-------------------
4.
Если (x+3)(x-5) < 0 ⇒x∈( -3 ;5) →ответ 1)
Если (x+3)(x-5) > 0 ⇒x∈( -∞;3 ) ∪(5 ;∞) →ответ 4)
---
5.
(5x -2)(2 -x) ≥0 ⇔5(x -2/5)(x-2) ≤ 0 ⇒x ∈ [2/5 ; 2] ≡ 4) x ∈ [0;4 ; 2]
---
6.
f(x) =√(2x² -x -1) * * * √(2(x² - (1/2)x -1/2 ) * * *
ООФ или D(f) : 2x² -x -1 ≥ 0
* * * x=1 корень: 2-1 -1 =0 ; x₁* x₂ = -1/2 * * *
2(x +1/2)(x -1 ) ≥ 0 ⇒
x ∈ ( -∞ ; -1/2] ∪ [1 ; ∞) .
! 3) с корректировкой
Ответ дал:
0
Спасибо
Вас заинтересует
2 года назад
2 года назад
3 года назад
3 года назад
9 лет назад