Ответы
Ответ дал:
0
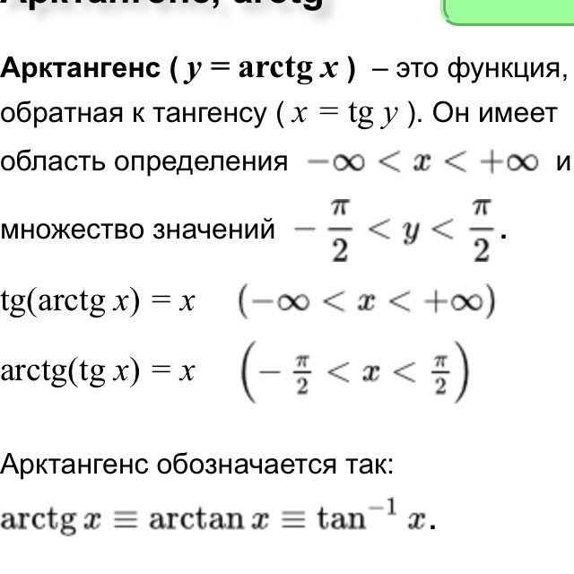
Арктангенс, арккотангенс.
Прочитай, и запомни
Прочитай, и запомни
Приложения:

Вас заинтересует
2 года назад
3 года назад
9 лет назад
9 лет назад
10 лет назад