Ответы
Ответ дал:
0
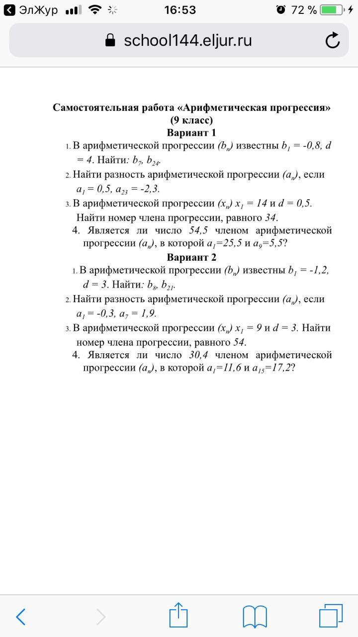
b8=-1,2+(8-1)3=-1,2+21=18.8
b21=-1.2+(21-1)3=-1.2-60=58.8
---------------------
d=(1.9-(-0.3))/6
-------------------
Х54=9-53*3=168
------------------
17.2=11.6+14d=0.4
(30.4-17.2)/0.4=33
Да, является
b21=-1.2+(21-1)3=-1.2-60=58.8
---------------------
d=(1.9-(-0.3))/6
-------------------
Х54=9-53*3=168
------------------
17.2=11.6+14d=0.4
(30.4-17.2)/0.4=33
Да, является
Вас заинтересует
2 года назад
2 года назад
3 года назад
3 года назад
9 лет назад
9 лет назад
10 лет назад
10 лет назад