Вывести три введённых числа в порядке возрастания, блок-схема. Прошу, помогите, люди добрые :(
90 баллов
Ответы
Ответ дал:
0
Program DaNNuu;
uses crt;
const n=3;
var
a:array [1..n] of integer;
i,j,min,temp:integer;
begin
randomize;
{создание массива}
writeln('Элементы массива:');
for i:=1 to n do
begin
a[i]:=random(101)-50;
write (a[i]:5);
end;
{сортировка массива}
for i:=1 to n-1 do
begin
min:=i;
for j:=i+1 to n do
if a[min]>a[j] then
min:=j;
temp:=a[i];
a[i]:=a[min];
a[min]:=temp;
end;
writeln();
{вывод массива}
writeln('Результат сортировки:');
for i:=1 to n do
write(a[i]:5);
end.
uses crt;
const n=3;
var
a:array [1..n] of integer;
i,j,min,temp:integer;
begin
randomize;
{создание массива}
writeln('Элементы массива:');
for i:=1 to n do
begin
a[i]:=random(101)-50;
write (a[i]:5);
end;
{сортировка массива}
for i:=1 to n-1 do
begin
min:=i;
for j:=i+1 to n do
if a[min]>a[j] then
min:=j;
temp:=a[i];
a[i]:=a[min];
a[min]:=temp;
end;
writeln();
{вывод массива}
writeln('Результат сортировки:');
for i:=1 to n do
write(a[i]:5);
end.
Ответ дал:
0
Но это не точно
Ответ дал:
0
это же паскаль и даже не блок-схема, я тоже могла из интернета взять информацию, но мне нужна именно блок-схема.
Ответ дал:
0
Мммм , сложно . Посмотри в каких-нибудь интернет-книгах про блок-схему
Ответ дал:
0
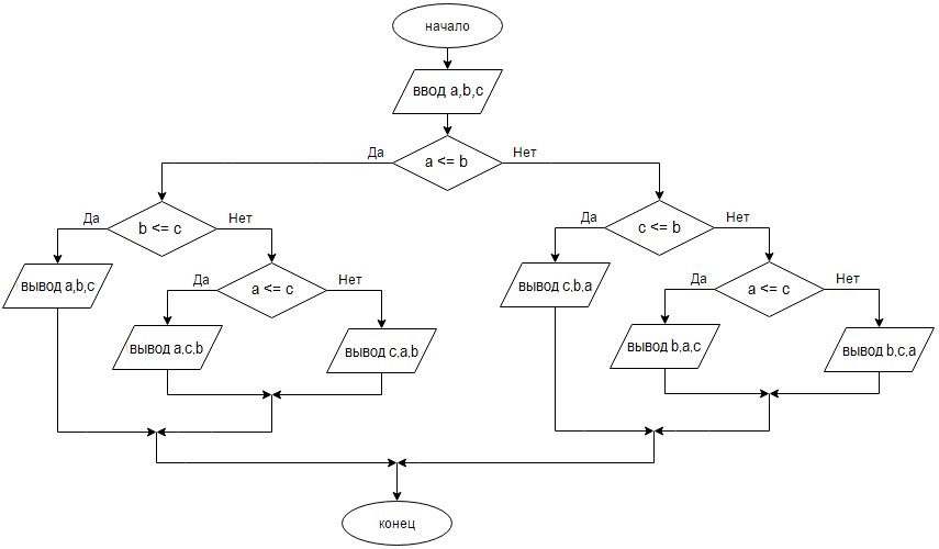
Блок-схема - в прилагаемом файле.
Приложения:

Вас заинтересует
2 года назад
2 года назад
3 года назад
3 года назад
9 лет назад
9 лет назад
10 лет назад