АЛГЕБРА 10 КЛАСС, ПОМОГИТЕ РЕШИТЬ ПРИМЕР ПОЖАЛУЙСТА!!!
Методом математической индукции докажите, что при всех n ∈ ℕ, n ≥ 3 выполняется неравенство 5ⁿ > 3n² + 10n.
Ответы
Ответ дал:
0
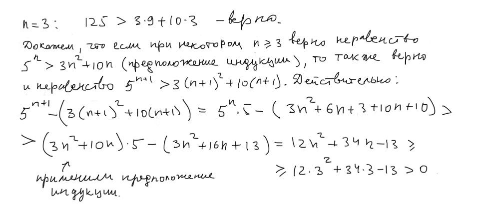
Решение прицеплено в картинке.
Приложения:

Ответ дал:
0
Большое спасибо! Благодарю)
Вас заинтересует
2 года назад
2 года назад
3 года назад
9 лет назад
10 лет назад