Ответы
Ответ дал:
0
вроде все правильно, но лучше проверить
Приложения:
Ответ дал:
0
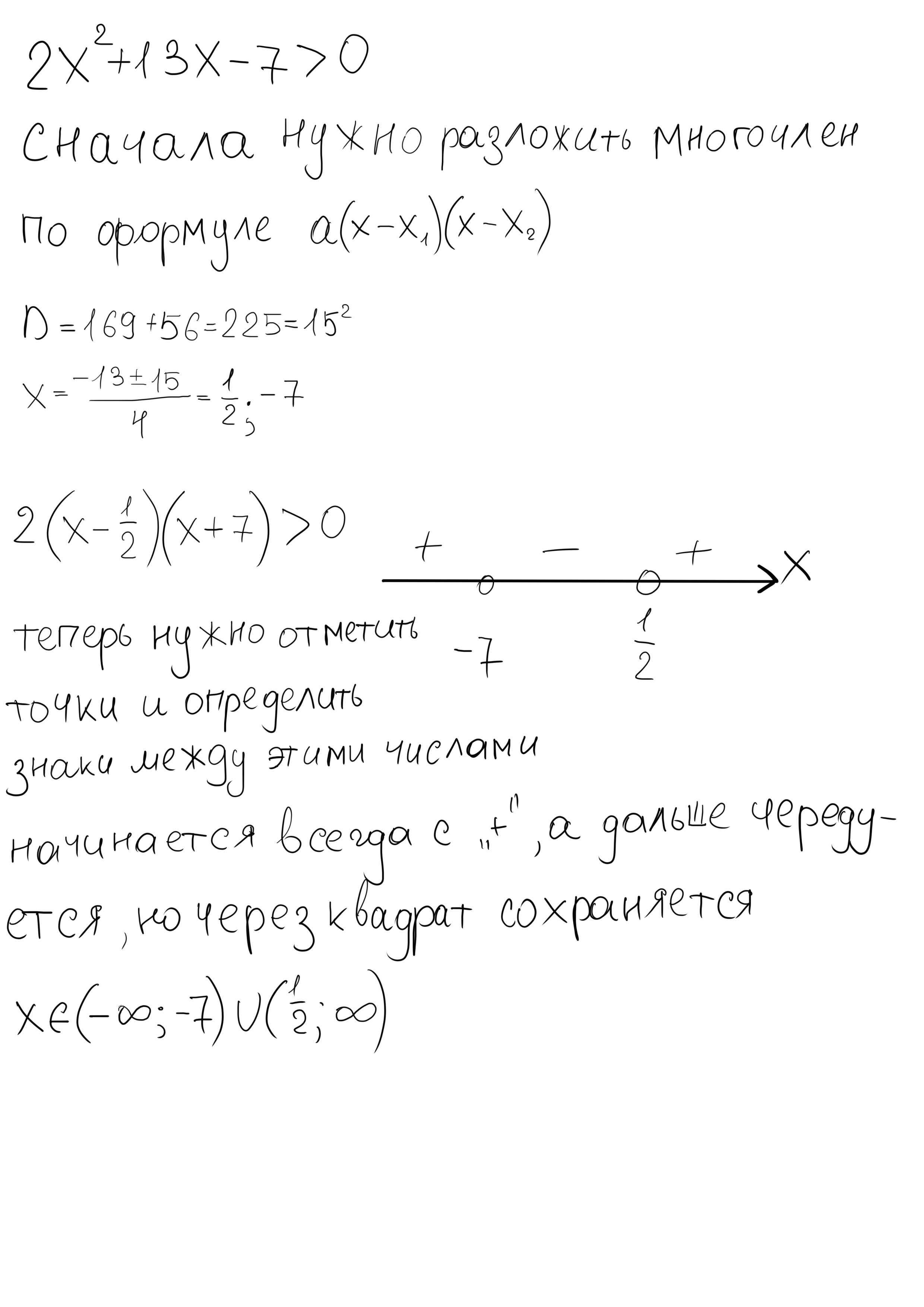
приравниваем нулю
2x²+13x-7=0
D=13²-4*2*(-7)=169+56=225=15²
x_1=(-13+15)/2*2=2/4=0.5 x_2=(-13-15)/4=-7
коэффициент при x²=2>0 значит парабола ветвями вверх
+ -7 - 0.5 + x
==========o-----------------------o=============>
Ответ: (-∞; -7)∪(0.5; +∞)
2x²+13x-7=0
D=13²-4*2*(-7)=169+56=225=15²
x_1=(-13+15)/2*2=2/4=0.5 x_2=(-13-15)/4=-7
коэффициент при x²=2>0 значит парабола ветвями вверх
+ -7 - 0.5 + x
==========o-----------------------o=============>
Ответ: (-∞; -7)∪(0.5; +∞)
Приложения:
Вас заинтересует
2 года назад
2 года назад
3 года назад
3 года назад
9 лет назад
9 лет назад
10 лет назад