• Предмет: Математика
  • Автор: profanorp
  • Вопрос задан 9 лет назад

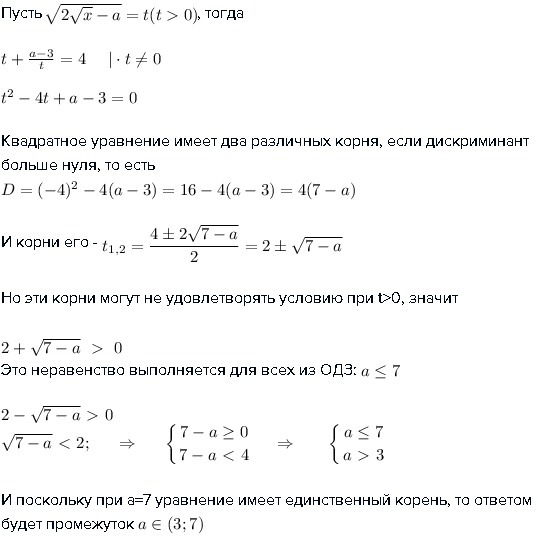
{2{x}-a}+(a-3):{2{x}-a}=4 . { } - это обозначение корня. при каких значениях а уравнение имеет ровно два различных корня ? найдите все возможные значения а .

Ответы

Ответ дал: Аноним
0
************************************
Приложения:
Вас заинтересует