99 БАЛЛОВ. + ВЫБЕРУ ЛУЧШИМ
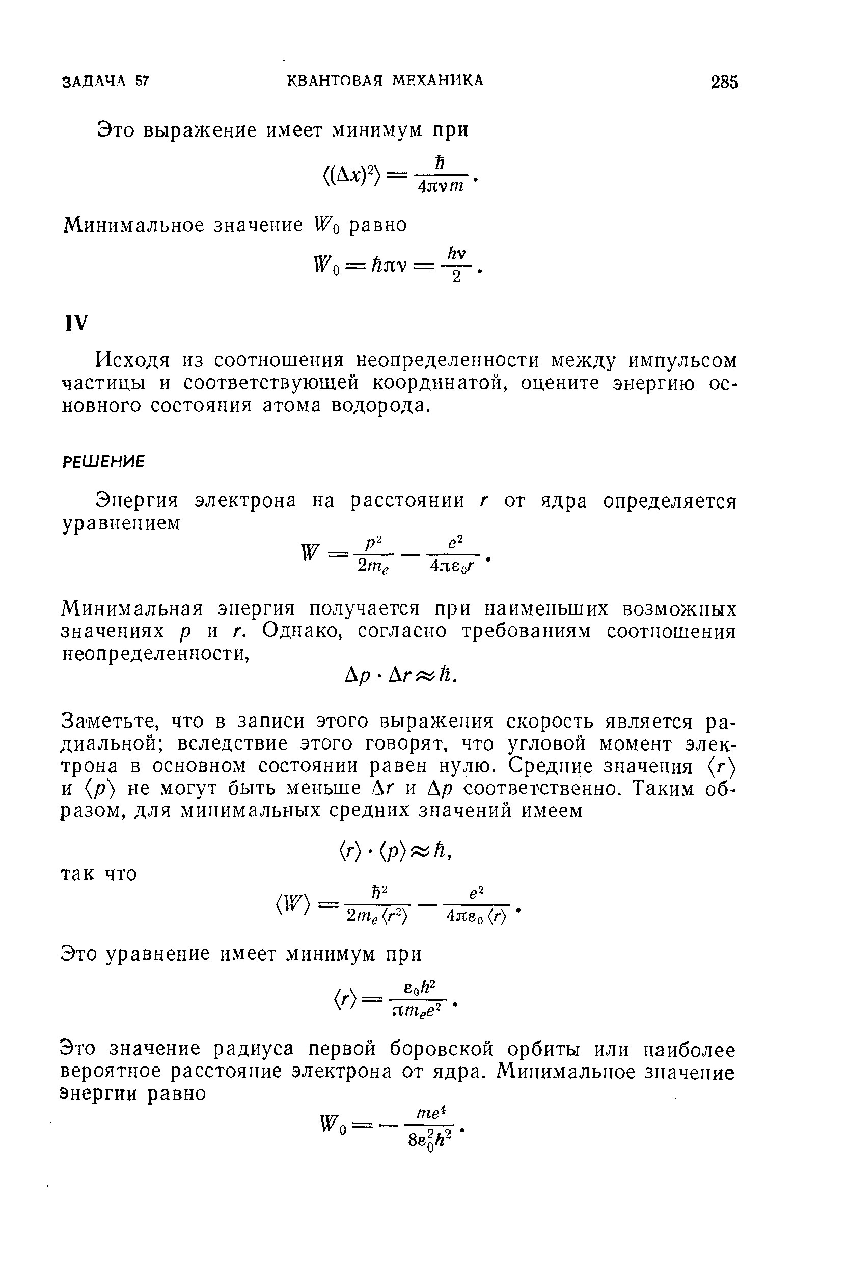
Исходя из соотношения неопределенностей между импульсом частицы и соответствующей координатой, оцените энергию основного состояния атома водорода.
Ответы
Ответ дал:
0
Держи, лапушка
электронный учебник в помощь)
электронный учебник в помощь)
Приложения:
Вас заинтересует
2 года назад
3 года назад
3 года назад
9 лет назад
9 лет назад
10 лет назад