• Предмет: Алгебра
  • Автор: zalinka2000
  • Вопрос задан 9 лет назад

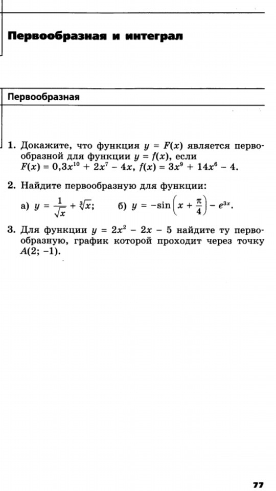
номера 2 и 3 пожаааалуйста

Приложения:

Ответы

Ответ дал: NNNLLL54
0
2a); ; F(x)=int ( frac{1}{sqrt{x}} + sqrt[3]{x} )dx=int (x^{-frac{1}{2}}+x^{frac{1}{3}})dx=2x^{ frac{1}{2} }+ frac{x^{frac{4}{3}}}{ frac{4}{3} } +C=\\=2sqrt{x}+ frac{3sqrt[3]{x^4}}{4}+C\\2b); ; F(x)=int (-sin(x+ frac{pi }{4})-e^{3x})dx=cos(x+ frac{pi }{4} )-frac{1}{3}e^{3x}+C\\3); ; y=2x^2-2x-5; ,; ; A(2,-1)\\F(x)=int (2x^2-2x-5)dx= frac{2}{3}cdot x^3 -x^2-5x+C\\F(2)=-1; ,; ;  frac{2}{3}cdot 2^3-2^2-5cdot 2+C=-1; ,\\ frac{16}{3}-14+C=-1; ,; ; C= frac{23}{3}\\F(x)= frac{2}{3} x^3--x^2-5x+ frac{23}{3}
Вас заинтересует