• Предмет: Геометрия
  • Автор: julyshalaginov
  • Вопрос задан 9 лет назад

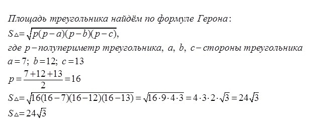
. Найти площадь треугольника со сторонами 7, 12, 13

Ответы

Ответ дал: tgz
0
Если известны все стороны треугольника, то его площадь находится по формуле Герона. Решение на прилагаемом изображении.
Приложения:
Вас заинтересует