Ответы
Ответ дал:
0
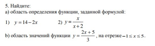
а-1) х∈(-∞;+∞)
а-2) х+2≠0,
х≠-2
х∈(-∞;-2)∪(-2;+∞)
б) График прямая, поэтому ограничений нет
у(-1) = (2*(-1)+5)/3 = 1
у(5) = (2*5+5)/3 = 5
у∈[1;5]
Или можно обойтись без подстановки, т.е. нарисовать график и посмотреть на нем.
а-2) х+2≠0,
х≠-2
х∈(-∞;-2)∪(-2;+∞)
б) График прямая, поэтому ограничений нет
у(-1) = (2*(-1)+5)/3 = 1
у(5) = (2*5+5)/3 = 5
у∈[1;5]
Или можно обойтись без подстановки, т.е. нарисовать график и посмотреть на нем.
Приложения:

Вас заинтересует
2 года назад
3 года назад
9 лет назад
10 лет назад