Помогите, пожалуйста, с несколькими заданиями! Там картинки, нужно только выбрать правильный ответ.
Приложения:




Ответы
Ответ дал:
0
сos2x=1-2sin²x
sinx+1-2sin²x=0
2t²-t-1=0
D=9
t=-1/2 или t=1
sinx=-1/2 или sinx=1
x=(-1)^(k) ·(-π/6)+πk, k∈Z или х=(π/2)+2πn, n∈Z
2)
О т в е т. А)
3)
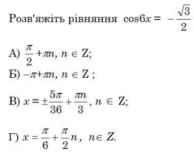
О т в е т. В)
4)
О т в е т. А)
sinx+1-2sin²x=0
2t²-t-1=0
D=9
t=-1/2 или t=1
sinx=-1/2 или sinx=1
x=(-1)^(k) ·(-π/6)+πk, k∈Z или х=(π/2)+2πn, n∈Z
2)
О т в е т. А)
3)
О т в е т. В)
4)
О т в е т. А)
Вас заинтересует
2 года назад
2 года назад
3 года назад
9 лет назад
9 лет назад
10 лет назад