• Предмет: Алгебра
  • Автор: ПростоЯся
  • Вопрос задан 9 лет назад

Знайти первісну sin2xcos8x

Ответы

Ответ дал: dtnth
0
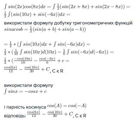
int sin(2x)cos(8x) dx=int frac{1}{2}(sin(2x+8x) + sin (2x-8x) )=
frac{1}{2} int (sin(10x)+sin (-6x) )dx=
використали формулу добутку тригонометричних функцій
sin a cos b=frac{1}{2} (sin (a+b) + sin (a- b) )

=frac{1}{2} *(int sin(10x) dx+int sin(-6x) dx)=
frac{1}{2}*(frac{1}{10} int sin(10x) d(10x) -frac{1}{6} int sin(-6x) d(-6x))=
frac{1}{2}*(frac{-cos(10x)}{10}-frac{cos(-6x)}{6}+c}=
frac{cos(6x)}{12}-frac{cos(10x)}{20}+C, C є R

використали формулу
int sin x=-cos x+c

і парність косинуса cos(A)=cos(-A)
відповідь: frac{cos(6x)}{12}-frac{cos(10x)}{20}+C, C є R
Приложения:
Вас заинтересует