Ответы
Ответ дал:
0
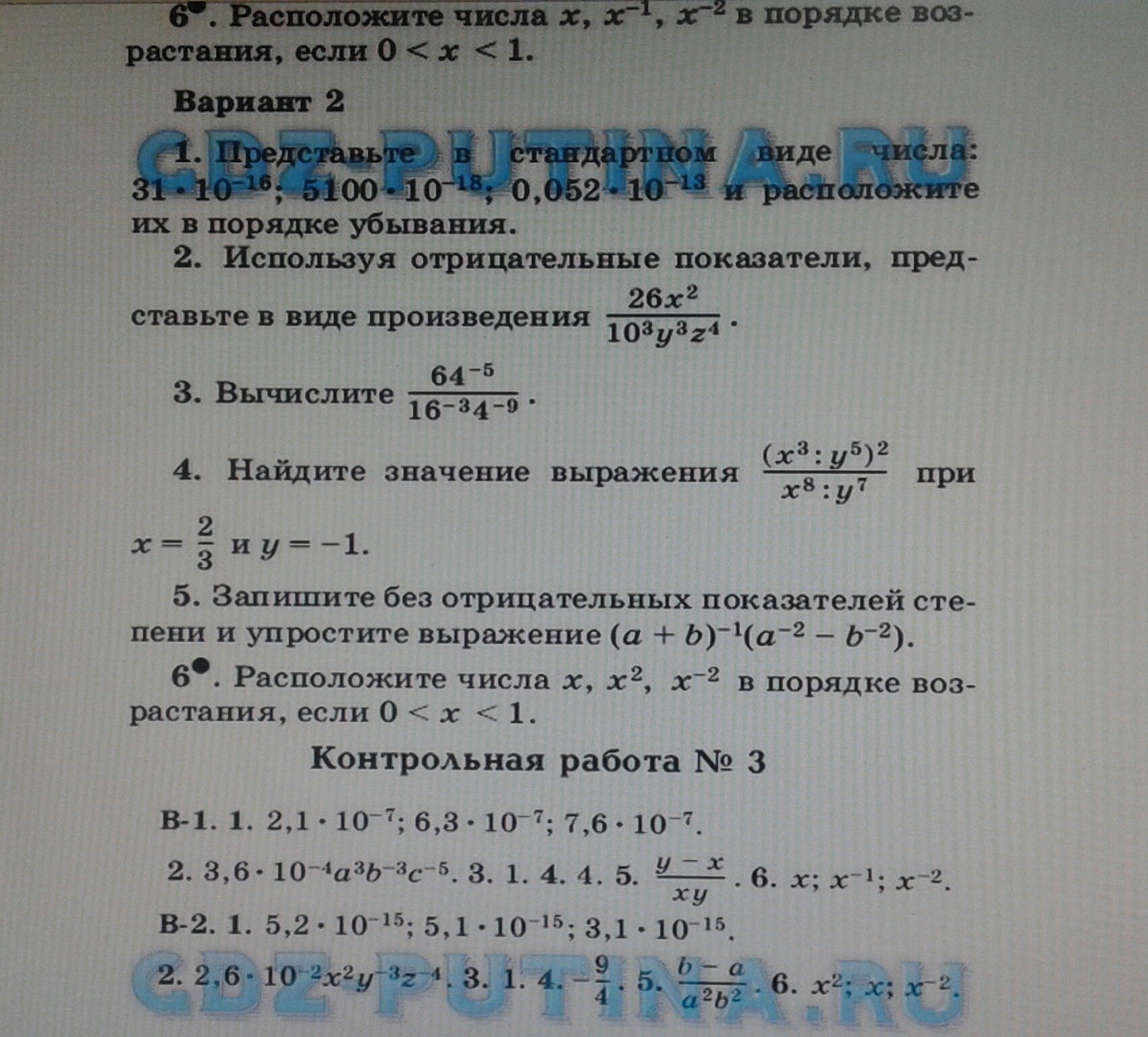
(2 в 6 степени)в-5 степени дробная черта (2 в 4 степени) в -3 степени * (2 в 2 степени) -9 в степени
2 в -30 степени дробная черта 2 в -12 степени * 2 в - 18 степени
2 в -30 степени дробная черта 2 в -30 степени
ответ 1
2 в -30 степени дробная черта 2 в -12 степени * 2 в - 18 степени
2 в -30 степени дробная черта 2 в -30 степени
ответ 1
Ответ дал:
0
Спасибо, это какой номер? 3?
Вас заинтересует
2 года назад
3 года назад
9 лет назад
9 лет назад
10 лет назад
10 лет назад