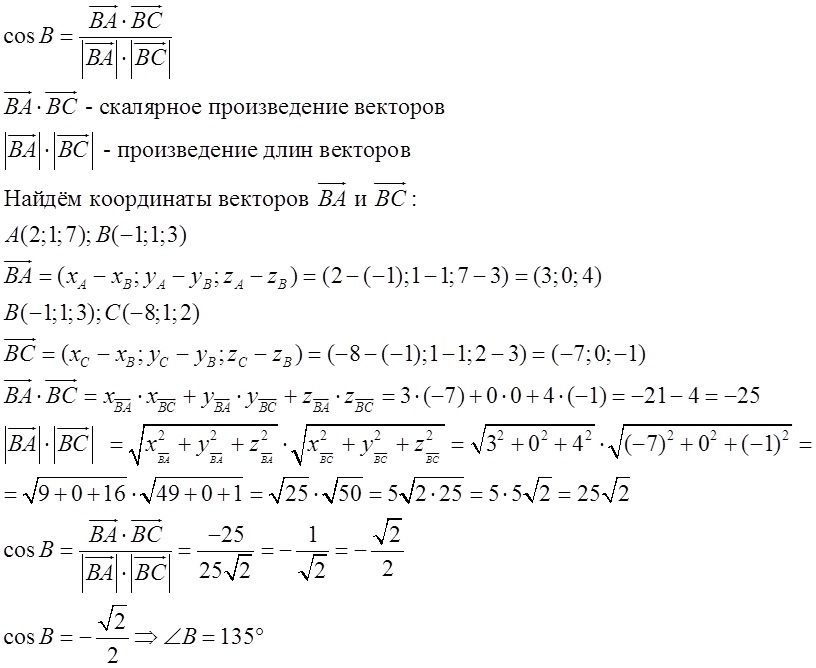
дано вершини трикутника А(2;1;7),В(-1;1;3),С(-8;1;2). знайти внутрішній кут (в градусах) привершині В
Ответы
Ответ дал:
0
Решение на приложенном изображении.
Приложения:
Вас заинтересует
2 года назад
2 года назад
3 года назад
3 года назад
9 лет назад
10 лет назад
10 лет назад