Ответы
Ответ дал:
0
--------------------
Приложения:
Ответ дал:
0
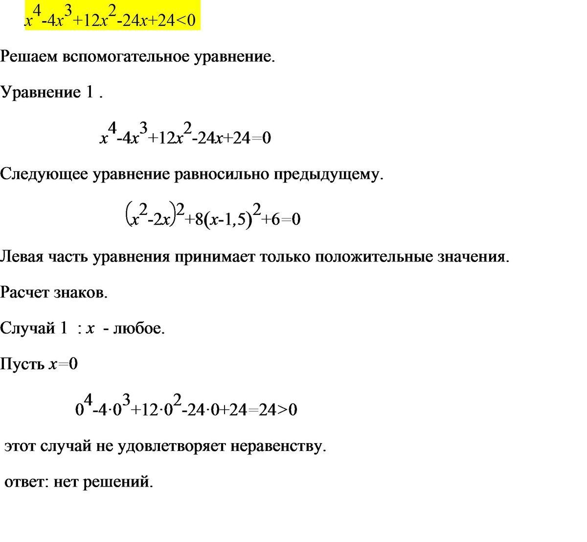
сделаем замену: 

Рассмотрим, как ведут себя функции:
и 
--------------------------
первая - параболического типа, монотонно убывает на промежутке
и монотонно растет на промежутке 
вершина:
для любого значения
из промежутка
выражение
принимает положительные значения, так как вторая функция - монотонно растущая и при значении
достигает лишь нуля, в то время, как вторая функция в принципе не принимает значений меньших за
.
Осталось разобраться с промежутком положительных чисел.
Для этого будем анализировать скорости роста обеих функций (их производные)
![f_1'(y)=[(y^2+3)^2]'=2(y^2+3)(y^2+3)'=2(y^2+3)(2y)=4y^3+12y f_1'(y)=[(y^2+3)^2]'=2(y^2+3)(y^2+3)'=2(y^2+3)(2y)=4y^3+12y](https://tex.z-dn.net/?f=f_1%27%28y%29%3D%5B%28y%5E2%2B3%29%5E2%5D%27%3D2%28y%5E2%2B3%29%28y%5E2%2B3%29%27%3D2%28y%5E2%2B3%29%282y%29%3D4y%5E3%2B12y)

Как видим, скорость роста второй функции постоянна, при увеличении у-ка на 1, функция
прибывает на 8
Вторая же функция, скорость её изменения на интерсном нам интервале:
положительна, и уже при
равна:
(и дльше только растет) т.е, первая функция после
гарантированно растет быстрее чем вторая, при чем на момент
вторая функция не успела догнать первую: 
Это и означает, что выражение
принимает исключительно положительные значения, и исходное неравенство действительных решений не имеет.
-----------------------------------------------------
Рассмотрим, как ведут себя функции:
--------------------------
первая - параболического типа, монотонно убывает на промежутке
вершина:
для любого значения
Осталось разобраться с промежутком положительных чисел.
Для этого будем анализировать скорости роста обеих функций (их производные)
Как видим, скорость роста второй функции постоянна, при увеличении у-ка на 1, функция
Вторая же функция, скорость её изменения на интерсном нам интервале:
Это и означает, что выражение
-----------------------------------------------------
Приложения:
Ответ дал:
0
P.S. - использованная замена исключает из уравнения 4-й степени слогаемое с 3-ей степенью неизвестной. Это типичная замена из метода решения уравнений 4-го степени, метод Феррари
Вас заинтересует
2 года назад
2 года назад
3 года назад
9 лет назад
9 лет назад
10 лет назад
10 лет назад