• Предмет: Информатика
  • Автор: chepacanianime
  • Вопрос задан 9 лет назад

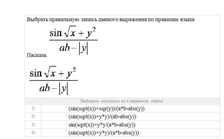
Не могу ответить на последний вопрос из теста по задаче паскаль, нужно выбрать несколько вариантов ответа.

Приложения:

Ответа на этот вопрос пока нет. Попробуйте найти его через форму поиска.

Вас заинтересует