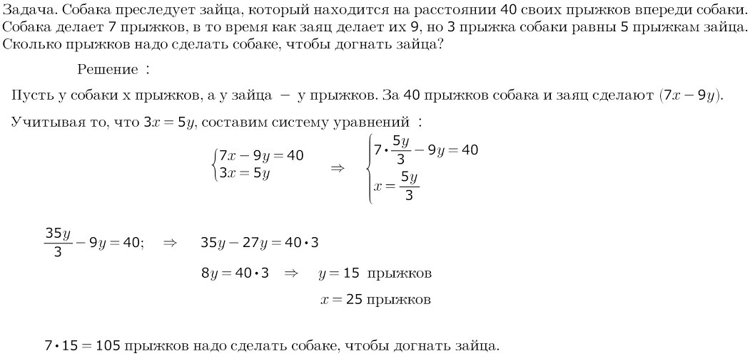
Собака преследует зайца, который находится на расстоянии 40 своих прыжков впереди собаки. Собака делает 7 прыжков, в то время как заяц делает их 9, но 3 прыжка собаки равны 5 прыжкам зайца. Сколько прыжков надо сделать собаке, чтобы догнать зайца?
Ответы
Ответ дал:
0
*********************************************
Приложения:
Вас заинтересует
2 года назад
2 года назад
3 года назад
3 года назад
9 лет назад
9 лет назад
10 лет назад