Помогите пожалуйста, может кто-нибудь сможет?
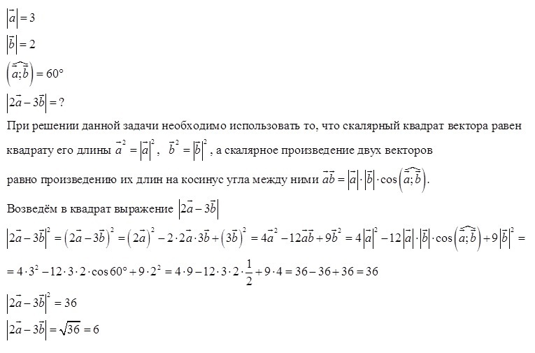
Даны векторы a и b, |a|=3, |b|=2, угол (a;b)=60°. Найдите |2a-3b|.
                        
                            
                            
                    Ответы
                                            Ответ дал: 
                                                                                    
                                        
                                            
                                                
                                                
                                                
                                                    0
                                                
                                            
                                        
                                    
                                        Решение на приложенном изображении
                                    
                                                Приложения:
                    
                            Вас заинтересует
                
                        2 года назад
                    
                
                        3 года назад
                    
                
                        3 года назад
                    
                
                        9 лет назад
                    
                
                        9 лет назад
                    
                
                        10 лет назад