Угол при вершине равнобедренного треугольника равен 120, а основание 18 корень из 3 . найти площадь
Ответы
Ответ дал:
0
Решение на изображении.
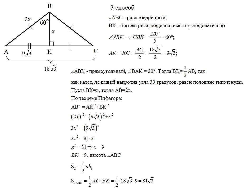
Решить можно разными способами, в зависимости от темы, которую проходите. Можно с использованием теоремы синусов или косинусов, через котангенс или без тригонометрии. На третьем изображении - решение без использования тригонометрии.
Решить можно разными способами, в зависимости от темы, которую проходите. Можно с использованием теоремы синусов или косинусов, через котангенс или без тригонометрии. На третьем изображении - решение без использования тригонометрии.
Приложения:
Ответ дал:
0
Спасибо большое
Вас заинтересует
2 года назад
2 года назад
3 года назад
3 года назад
9 лет назад
10 лет назад