показательные уравнения.
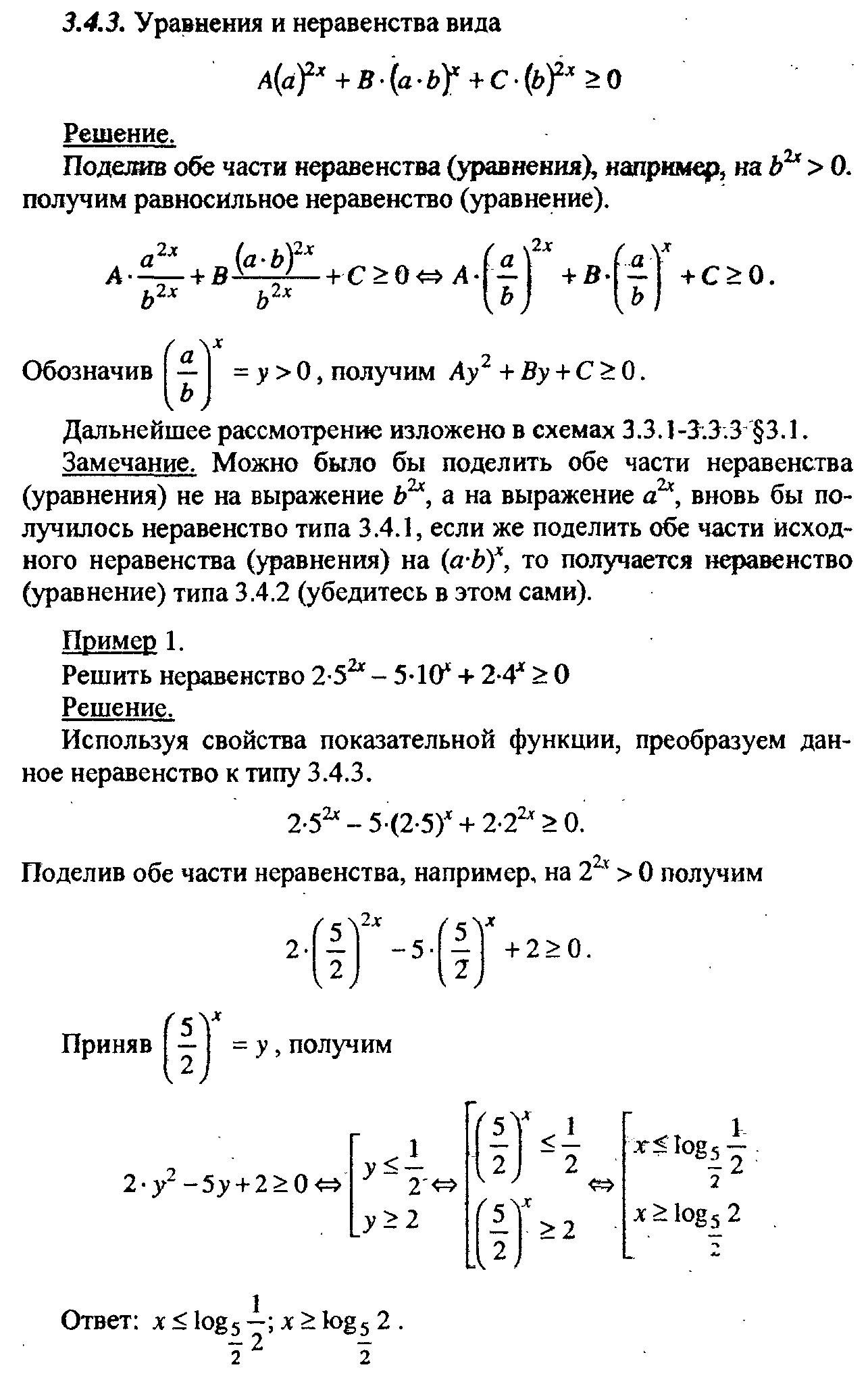
3²ˣ - 7 × 2ˣ × 3ˣ + 12 × 2²ˣ =0
мне нужно раз и навсегда усвоить как их раскладывать. что где за скобки выносить
Ответы
Ответ дал:
0
11111111111111111111111111111111111111111111111111111
Приложения:


Ответ дал:
0
за теорию отдельно благодарю!!
Ответ дал:
0
кстати, а откуда эта теория?
Ответ дал:
0
Методы решения задач по алгебре. Кравцев С.В. [2001].djvu, есть и другии хорошии авторы
Математика Пособие Для Поступающих в ВУЗы. Моденов [2002]
Уравнения и неравенства. Нестандартные методы решения [1997].djvu
Математика Пособие Для Поступающих в ВУЗы. Моденов [2002]
Уравнения и неравенства. Нестандартные методы решения [1997].djvu
Ответ дал:
0
очень очень признательна. благодарю!
Вас заинтересует
2 года назад
2 года назад
3 года назад
3 года назад
10 лет назад