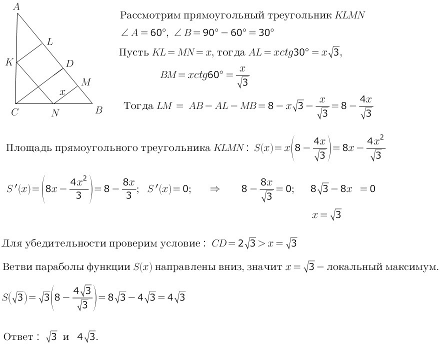
В прямоугольный треугольник с гипотенузой 8 см и углом 60 градусов вписан прямоугольник с основанием на гипотенузе. Каковы размеры прямоугольника, если его площадь максимальна?
Ответы
Ответ дал:
0
Решение через производную. решение в файле.
Приложения:
Ответ дал:
0
Завтра отпишусь, помог или нет) Спасибо большое!
Вас заинтересует
2 года назад
2 года назад
3 года назад
3 года назад
9 лет назад
9 лет назад
10 лет назад