• Предмет: Математика
  • Автор: daryakerr05
  • Вопрос задан 9 лет назад

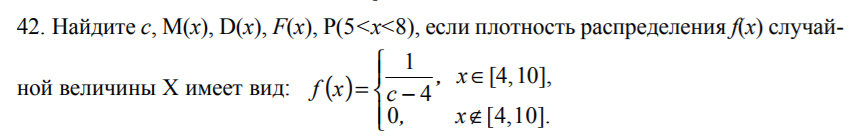
Найдите c, M(x), D(x), F(x), P(5 ной величины X имеет вид:

Приложения:

Ответа на этот вопрос пока нет. Попробуйте найти его через форму поиска.

Вас заинтересует