Ответы
Ответ дал:
0
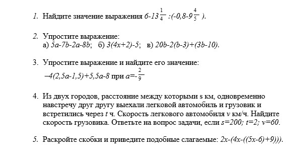
1.-0.8- 9 5/4=-4/5-9 4/5=-10 3/5
(53/4 : (-53/5)= -5/4= -1 1/4
6+1 1/4=7 1/4
2. 5а-2а-7в-8в=3а-15в=3(а-5в)
12х+6-5=12х-1
20в-2в+6+3в-10=21в-4
3. -10а+6+5.5а-8=-4.5а-2 при а= -2/9 -4.5*(-2/9)-2=9/2*2/9-2=1-2=-1
4. V=S/t S=200 V=V1+V2 t=2 v1= 60 V=200/2=100 V2=V-V1
V2=100-60=40 Ответ- скорость грузовика 40 км/час
5. 5х-6+9=5х+3
4х-5х-3=-х-3
2х-(-х-3)=2х+х+3=3х+3=3(х+3)
(53/4 : (-53/5)= -5/4= -1 1/4
6+1 1/4=7 1/4
2. 5а-2а-7в-8в=3а-15в=3(а-5в)
12х+6-5=12х-1
20в-2в+6+3в-10=21в-4
3. -10а+6+5.5а-8=-4.5а-2 при а= -2/9 -4.5*(-2/9)-2=9/2*2/9-2=1-2=-1
4. V=S/t S=200 V=V1+V2 t=2 v1= 60 V=200/2=100 V2=V-V1
V2=100-60=40 Ответ- скорость грузовика 40 км/час
5. 5х-6+9=5х+3
4х-5х-3=-х-3
2х-(-х-3)=2х+х+3=3х+3=3(х+3)
Вас заинтересует
2 года назад
2 года назад
3 года назад
9 лет назад
9 лет назад
10 лет назад