• Предмет: Алгебра
  • Автор: Yogurts
  • Вопрос задан 9 лет назад

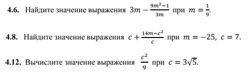
Помогите решить 3 примера по Алгебре

Приложения:

Ответы

Ответ дал: m11m
0
!!!!!!!!!!!!!!!!!!!!!
Приложения:
Ответ дал: Yogurts
0
Спасибо большое!
Вас заинтересует