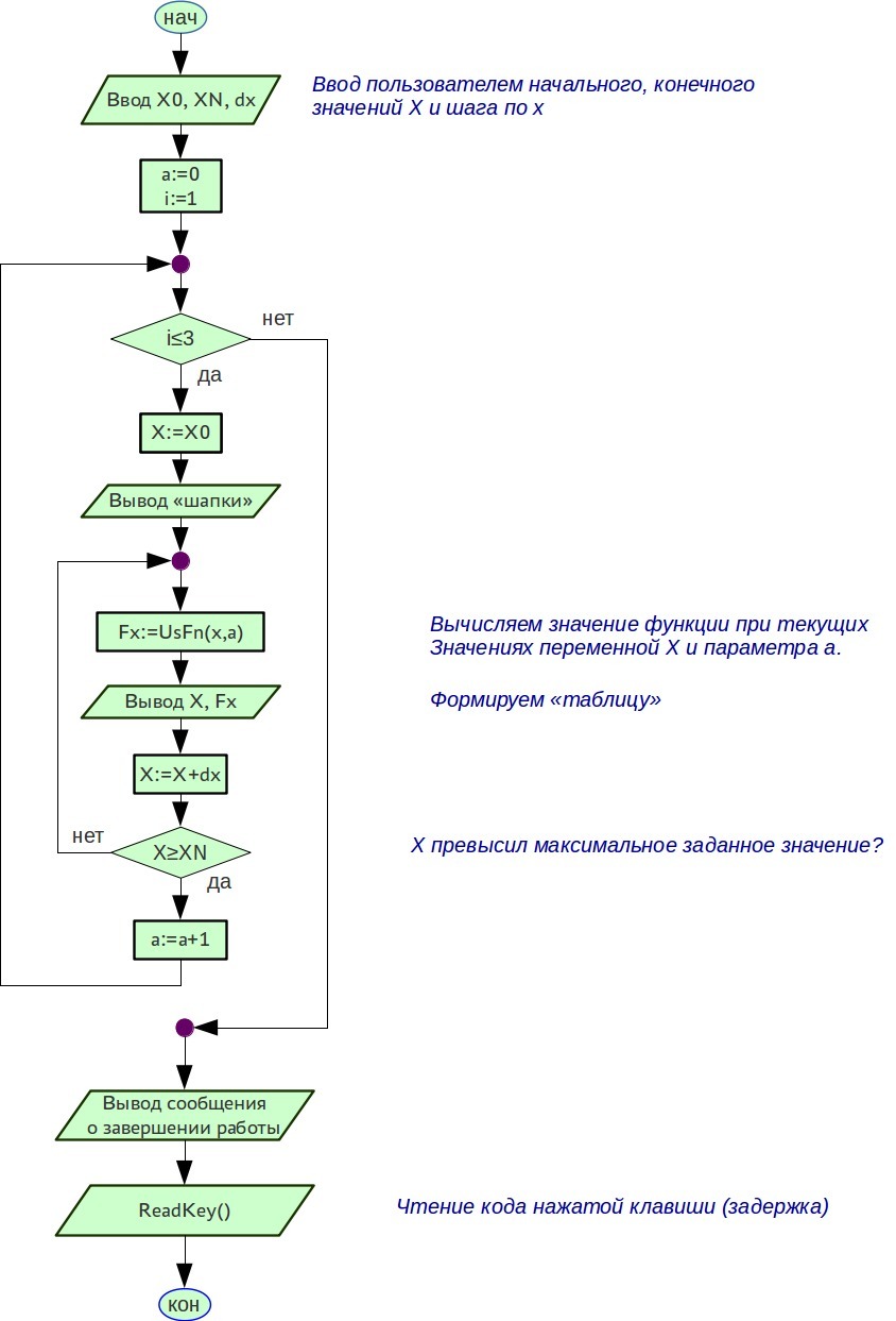
В соответствии с индивидуальным заданием таблицы 2 к лабораторной работе составить схему алгоритма и написать программу на языке PASCAL для расчета нескольких таблиц значений функции.
Для организации внешнего и внутреннего циклов выбрать разные типы циклических операторов.
Вывести на печать таблицы значений заданной функции в следующем виде:
Таблица 1 Параметр= ………
X= …….. Y= ……….
X= …….. Y= ……….
X= …….. Y= ……….
Таблица 2 Параметр= ………
X= …….. Y= ……….
X= …….. Y= ……….
X= …….. Y= ……….
Приложения:

Ответы
Ответ дал:
0
NB1. В pas файле кодировка utf8. Если что, смотрите pdf c текстом.
NB2. Границы изменения переменной X и её шаг изменения в данной программе задаются пользователем с клавиатуры. На скриншоте они заданы согласно условию. При необходимости жёсткого задания программу можно легко переделать. (Ну и блок-схему тогда подправить надо будет исключив 1й блок ввода + надписи по мелочи).
NB2. Границы изменения переменной X и её шаг изменения в данной программе задаются пользователем с клавиатуры. На скриншоте они заданы согласно условию. При необходимости жёсткого задания программу можно легко переделать. (Ну и блок-схему тогда подправить надо будет исключив 1й блок ввода + надписи по мелочи).
Приложения:


Ответ дал:
0
Ещё один момент. У меня в заголовках таблицы выводится не не "Y", "F(x)". Ну это, думаю, поправите.
Вас заинтересует
2 года назад
2 года назад
3 года назад
3 года назад
9 лет назад
9 лет назад