Ответы
Ответ дал:
0
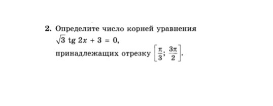
tg2x=-√3
2x=-π/3+πk
x=-π/6+πk/2
π/3≤-π/6+πk/2≤3π/2
2≤-1+3k≤9
3≤3k≤10
1≤k≤10/3
k=1;2;3
Ответ 3 корня
2x=-π/3+πk
x=-π/6+πk/2
π/3≤-π/6+πk/2≤3π/2
2≤-1+3k≤9
3≤3k≤10
1≤k≤10/3
k=1;2;3
Ответ 3 корня
Ответ дал:
0
https://znanija.com/task/27340804 ПОМОГИТЕ ПОЖАЛУЙСТАА
Вас заинтересует
2 года назад
2 года назад
3 года назад
9 лет назад
10 лет назад