Ответы
Ответ дал:
0
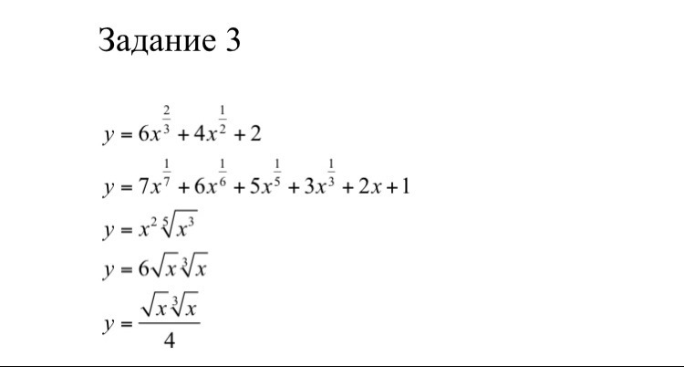
1) 6*2/3*x^(-1/3)+4* 1/2 *x^(-1/2)=4x^(-1/3)+2x^(-1/2)
2) 7*1/7*x^(-6/7)+6* 1/6 *x^(-5/6)+ 5*1/5*x(-4/5)+3* 1/3* x^(-2/3)+2=x^(-6/7)+x^(-5/6)+x^(-4/5)+x^(-2/3)+2
3)x^2*x^(3/5)=x^(13/5)=13/5x^(8/5)
4)6*x^1/2*x^1/3=6*x^5/6=6*5/6*x^(-1/6)=5x^(-1/6)
5)x^5/6 / 4=5/6x^(-1/6)/4
2) 7*1/7*x^(-6/7)+6* 1/6 *x^(-5/6)+ 5*1/5*x(-4/5)+3* 1/3* x^(-2/3)+2=x^(-6/7)+x^(-5/6)+x^(-4/5)+x^(-2/3)+2
3)x^2*x^(3/5)=x^(13/5)=13/5x^(8/5)
4)6*x^1/2*x^1/3=6*x^5/6=6*5/6*x^(-1/6)=5x^(-1/6)
5)x^5/6 / 4=5/6x^(-1/6)/4
Ответ дал:
0
7 номеров
Ответ дал:
0
Ещё 4 осталось
Ответ дал:
0
Номера
Ответ дал:
0
Давай.
Ответ дал:
0
Ок
Вас заинтересует
3 года назад
3 года назад
9 лет назад
9 лет назад
10 лет назад