Ответы
Ответ дал:
0
10x^2+5x-5=0
D=5^2-4*10*(-5)=25+200=225=15^2
x1=(-5+15)/20=1/2
x2=(-5-15)/20=-1
-2x^2+12x-18=0
D=12^2-4*(-2)*18=144-144=0
т.к. Д=0, уравнение имеет один корень
х=(-12)/(-4)=3
Ответ дал:
0
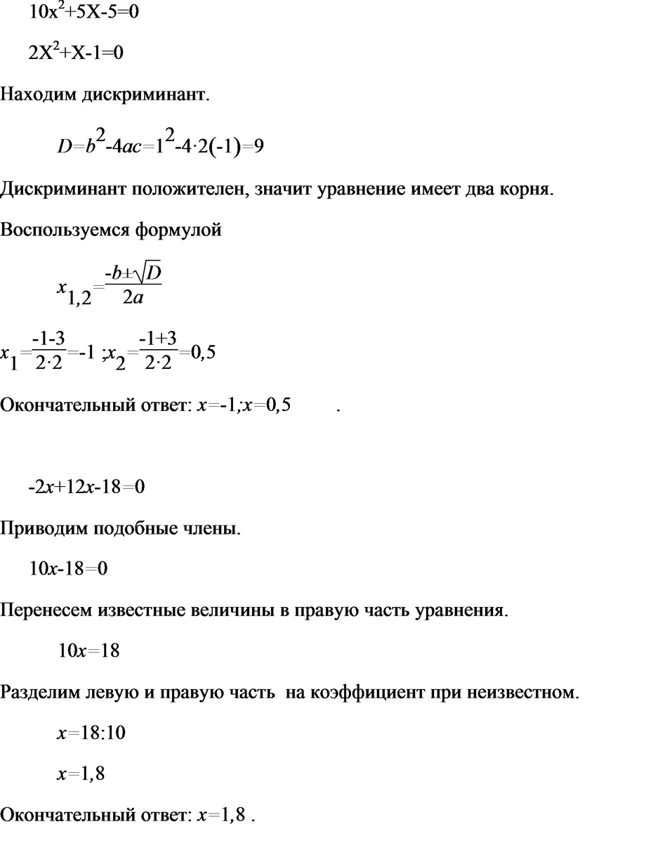
СМОТРИ РЕШЕНИЕ НА КАРТИНКЕ
Приложения:

Вас заинтересует
2 года назад
8 лет назад
8 лет назад
10 лет назад
10 лет назад
10 лет назад