• Предмет: Алгебра
  • Автор: Аноним
  • Вопрос задан 9 лет назад

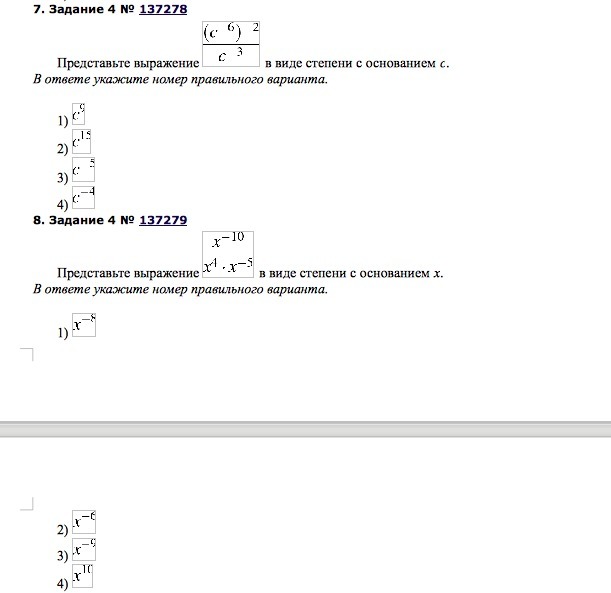
Привет. Помогите с заданиями дайте ответ с решением)))
ЗАРАНЕЕ СПАСИБО!!!

Приложения:

Ответы

Ответ дал: SerDrozdX
0
Вроде все именно вот так. Удачи тебе:)
Приложения:
Ответ дал: Аноним
0
большое спасибо
Ответ дал: SerDrozdX
0
Не за что
Ответ дал: Аноним
0
а 9 и 10?
Вас заинтересует