• Предмет: Математика
  • Автор: школьник9004
  • Вопрос задан 9 лет назад

памогите с примером

Приложения:

Ответы

Ответ дал: tavnick
0
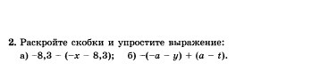
а) -8,3-(-x-8,3)=-8,3+x+8,3=x
б) -(-a-y)+(a-t)=a+y+a-t=2a+y-t
Ответ дал: школьник9004
0
Спасибо вам всем
Ответ дал: murrts
0
а) -8.3 + х + 8. 3 = х
б) а + у + а - t = 2a+y-t
Ответ дал: школьник9004
0
Спасибо вам всем
Вас заинтересует