• Предмет: Алгебра
  • Автор: Олеся18022000
  • Вопрос задан 9 лет назад

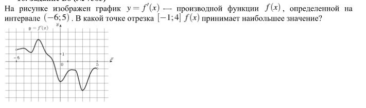
№7.ПРОИЗВОДНАЯ.ПРОШУ ПОМОЩИ

Приложения:

Ответы

Ответ дал: Universalka
0
На заданном отрезке производная функции отрицательна, значит функция на этом отрезке убывает, а значит наибольшее значение достигается на левой границе отрезка, то есть в точке - 1.
Вас заинтересует