• Предмет: Алгебра
  • Автор: Олеся18022000
  • Вопрос задан 9 лет назад

№17. ПРОИЗВОДНАЯ.ГРАФИК.

Приложения:

Ответы

Ответ дал: Universalka
0
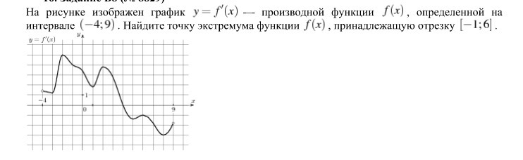
Если производная в какой- то точке равна нулю и при прохождении через эту точку меняет знак с плюса на минус, или с минуса на плюс, то это точка экстремума. На отрезке [- 1 , 6] график пересекает ось абсцисс в точке 4 и при прохождении через эту точку меняет знак с плюса на минус.
Значит 4 - это точка экстремума.
Ответ дал: Олеся18022000
0
Спасибо!
Вас заинтересует