• Предмет: Информатика
  • Автор: schkurko2004p3dth7
  • Вопрос задан 2 года назад

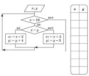
Определи значения переменных x и y после выполнения фрагмента алгоритма. Если при вводе значения x=12, а y=19. В ответ запиши два числа значения переменных x и y через точку с запятой без пробелов x;y. Например: 15;48

Приложения:

SVETKAKONVETKA: 17;16

Ответы

Ответ дал: burminskaya03
0
17;16.......................
Вас заинтересует