Помогите!!!!
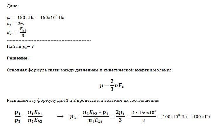
В сосуде содержится гелий под давлением 150 кПа. Концентрацию гелия увеличили в 2 раза, а среднюю кинетическую энергию теплового движения его молекул уменьшили в 3 раза. Определите установившееся давление газа.
Аноним:
может место 150кПа 100кПа
Ответы
Ответ дал:
11
Решение во вложении:
Приложения:

Вас заинтересует
1 год назад
1 год назад
2 года назад
2 года назад
3 года назад
8 лет назад
8 лет назад