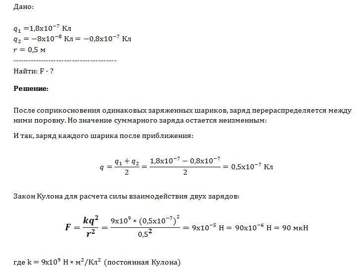
Два одинаковых маленьких шарика с зарядами 1,8·10-7 Кл и - 8·10-8 Кл приведены в соприкосновение и вновь раздвинуты на расстояние 0,5 м. Определите силу взаимодействия между ними.
Ответы
Ответ дал:
0
Решение во вложении:
Приложения:

Вас заинтересует
2 года назад
2 года назад
8 лет назад
10 лет назад