Найдите расстояние от вершины D до сечения единичного тетраэдра , проходящего через вершину C и середины ребер AD и BD и найдите также площадь его сечения
Ответы
Ответ дал:
0
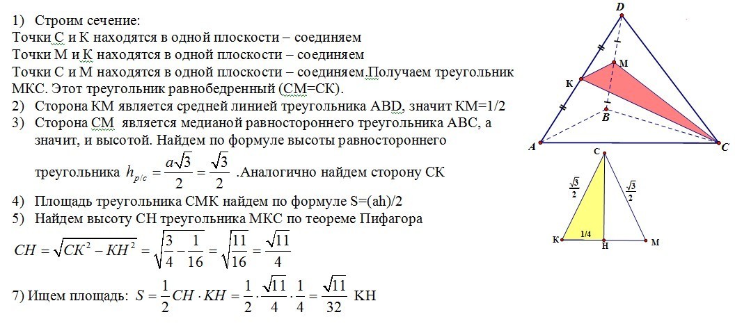
А. Сначала построим сечение и найдем его площадь,
Б. Чтобы найти расстояние от точки D до плоскости сечения, надо найти длину перпендикуляра, проведенного из точки D на плоскость сечения. Будем это делать при помощи метода объемов
Б. Чтобы найти расстояние от точки D до плоскости сечения, надо найти длину перпендикуляра, проведенного из точки D на плоскость сечения. Будем это делать при помощи метода объемов
Приложения:

Ответ дал:
0
http://prntscr.com/id77fl
Ответ дал:
0
http://prntscr.com/id78y7
Вас заинтересует
2 года назад
3 года назад
9 лет назад
9 лет назад
10 лет назад