Ответы
Ответ дал:
0
решение в приложении
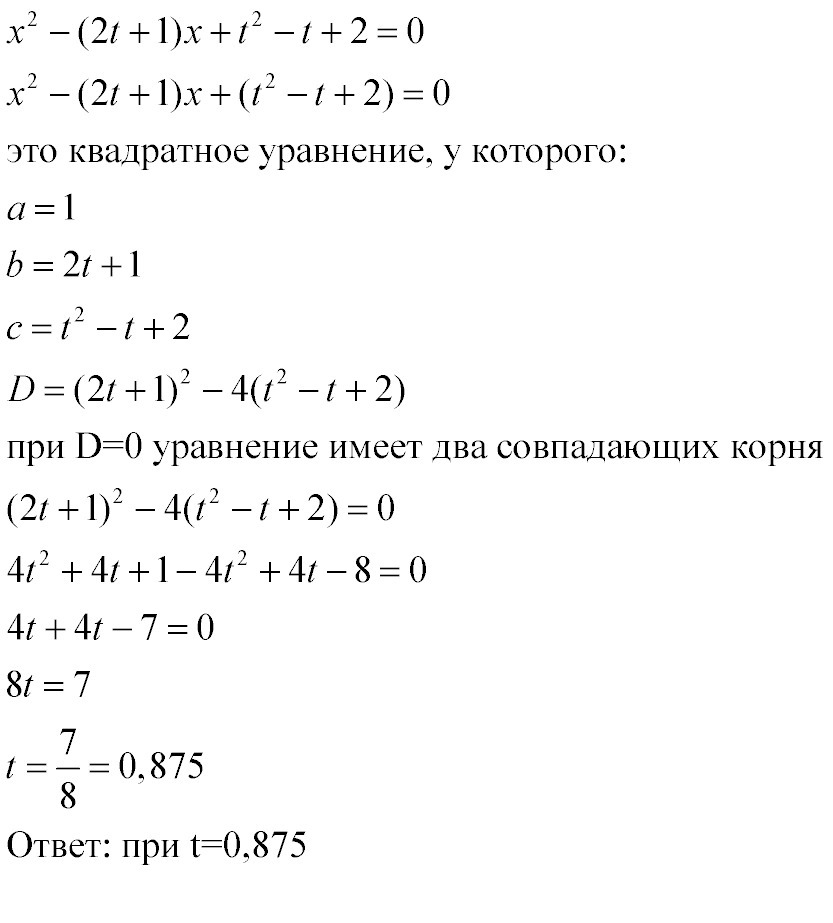
Ответ: при t=0,875
Ответ: при t=0,875
Приложения:

Вас заинтересует
2 года назад
3 года назад
9 лет назад
10 лет назад