• Предмет: Геометрия
  • Автор: Ridber
  • Вопрос задан 9 лет назад

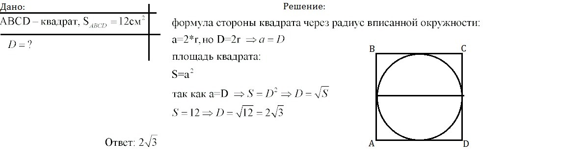
Найдите диаметр круга,вписанного в квадрат,площадь которого равна 12см²

Ответы

Ответ дал: AnonimusPro
0
решение и ответ в приложении
Приложения:
Вас заинтересует