• Предмет: Алгебра
  • Автор: maref1203
  • Вопрос задан 9 лет назад

НУЖНА ПОМОЩЬ
СРОЧНО!!!!!!!!!!!!!!!!!!!!

Приложения:

Ответы

Ответ дал: sedinalana
0
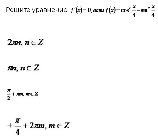
f`(x)=2cosx/4*(-sinx/4)-2sinx/4*cosx/4=-4sinx/4*cosx/4=-2sinx/2
-2sinx/2=0
sinx/2=0
x/2=πn
x=2πn,n∈z
Вас заинтересует