Ответы
Ответ дал:
0
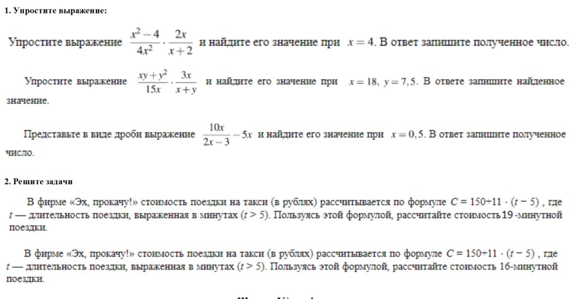
(х-2)(х+2) * 2х
--------------------
4х^2 * х+2
сокращаем
х-2 *1 * 1
-----------
2х * 1
=х-2
-----
2х
если х=4, то выражение равно 0,25
у(х+у)*3х
------------
15х * х+у
сокращаем
у*1*1
----------
5х *1
= у
-----
5х
если х=18, у=7,5, то выражение равно 7,5
------
90
--------------------
4х^2 * х+2
сокращаем
х-2 *1 * 1
-----------
2х * 1
=х-2
-----
2х
если х=4, то выражение равно 0,25
у(х+у)*3х
------------
15х * х+у
сокращаем
у*1*1
----------
5х *1
= у
-----
5х
если х=18, у=7,5, то выражение равно 7,5
------
90
Вас заинтересует
2 года назад
2 года назад
3 года назад
9 лет назад
9 лет назад
10 лет назад