Ответы
Ответ дал:
0
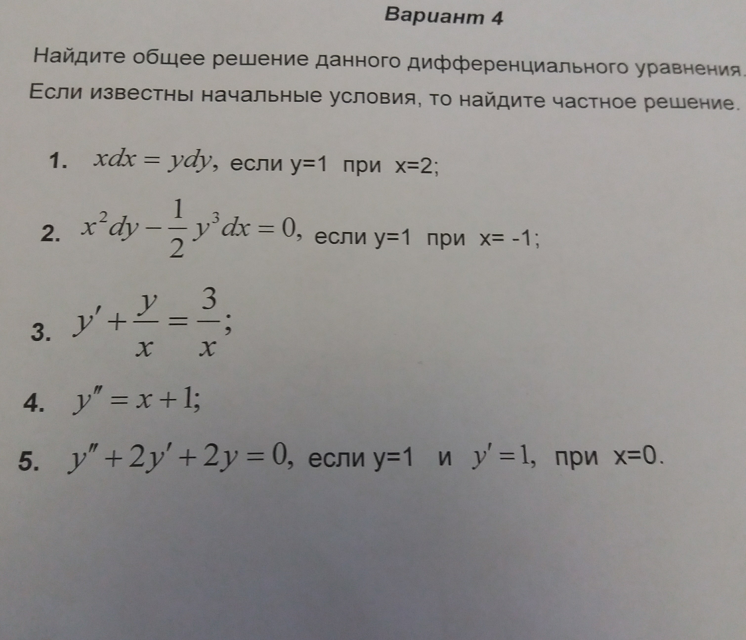
1.
y*dy = x*dx - интегрируем обе части.
y²/2 = x²/2 + C
y² = x² + C
С = y(1)² - x(2)² = 1² - 2² = - 3
y₁ =√(x² -3 ) - ответ
y₂ = - √(x² -3 ) - ответ
2,
x²*dy - 1/2**y³*dy = 0


C= 1/1₂ - 1/(-1) = 2
y₁ = √-x/(2x-1) и y2 = - √-x/(2x-1)
y*dy = x*dx - интегрируем обе части.
y²/2 = x²/2 + C
y² = x² + C
С = y(1)² - x(2)² = 1² - 2² = - 3
y₁ =√(x² -3 ) - ответ
y₂ = - √(x² -3 ) - ответ
2,
x²*dy - 1/2**y³*dy = 0
C= 1/1₂ - 1/(-1) = 2
y₁ = √-x/(2x-1) и y2 = - √-x/(2x-1)
Ответ дал:
0
сфотографировать не получится?(
Ответ дал:
0
Я не пишу руками - вот правильно пишите - нечего фотографировать.
Ответ дал:
0
А если без формул, просто решение?
Ответ дал:
0
Раз два уравнения решил, немного отдохнул - три простых задачи - попробую и твоих три оставшихся решить.
Ответ дал:
0
Ничего хорошего не получается. Здесь нельзя писать названия сайтов, но они есть. - КР
Вас заинтересует
2 года назад
3 года назад
3 года назад
9 лет назад
9 лет назад
10 лет назад
10 лет назад