• Предмет: Алгебра
  • Автор: samossky
  • Вопрос задан 9 лет назад

Решите неравенство
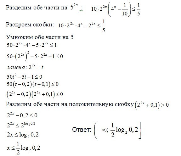
10 times {10}^{2x} ( {4}^{x} - frac{1}{10} ) leqslant frac{ {5}^{2x} }{5}
Буду очень благодарен)

Ответы

Ответ дал: justcall
0
решение смотри ниже.
Приложения:
Ответ дал: samossky
0
спасибо большое)
Ответ дал: justcall
0
Удачи)
Вас заинтересует