Ответы
Ответ дал:
0
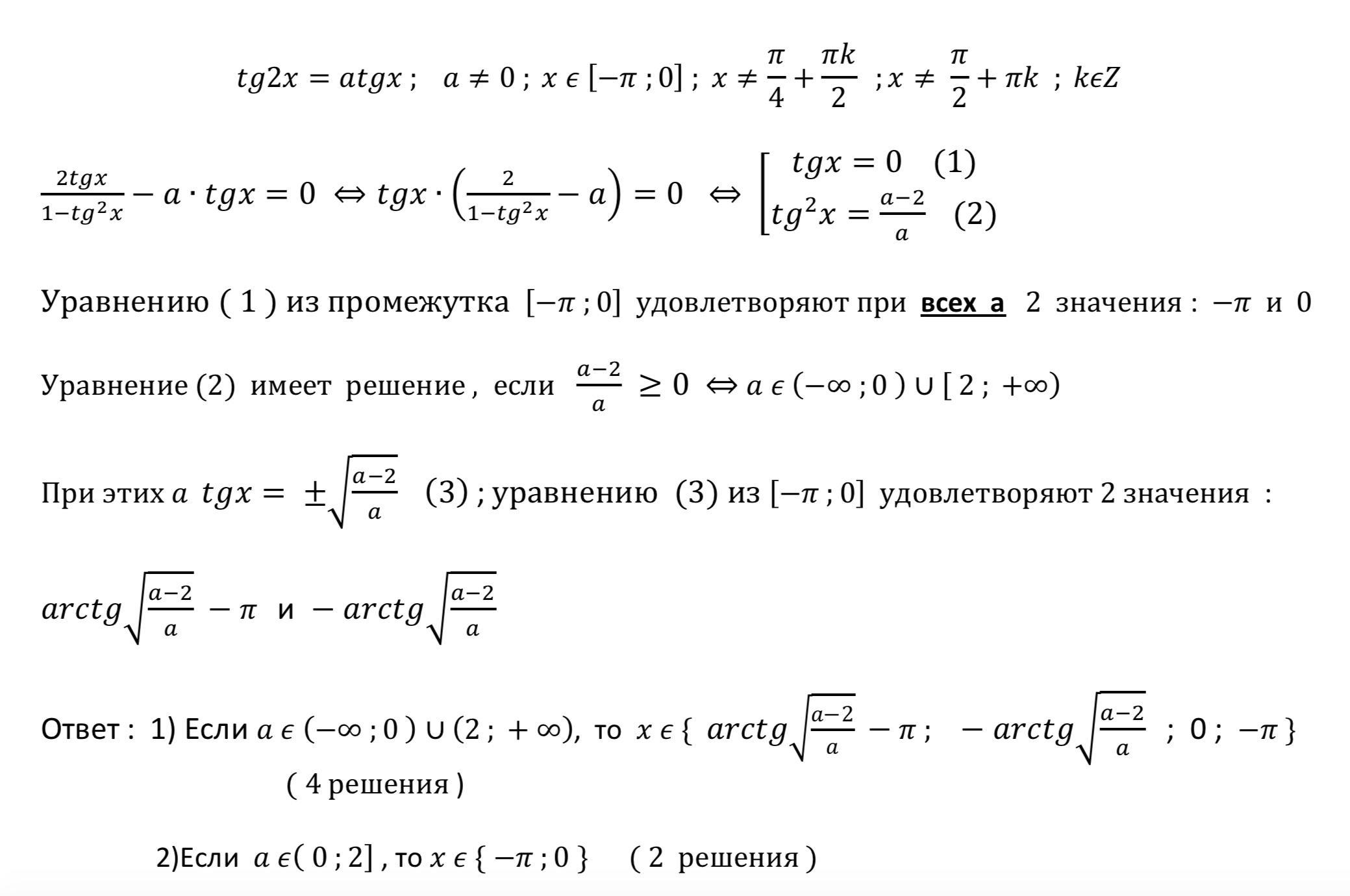
Решение : /////////////////////////////
Приложения:

Вас заинтересует
2 года назад
2 года назад
3 года назад
3 года назад
9 лет назад
9 лет назад
10 лет назад
10 лет назад