Добрый день, подскажите:
нужно вынести множитель из под знака корня: 
у меня получается
дальше я считаю нужно рассмотреть два варианта: m>=0 и m<=0, но в ответах рассматривают только вариант при котором m<=0, почему?
Ответы
Ответ дал:
0
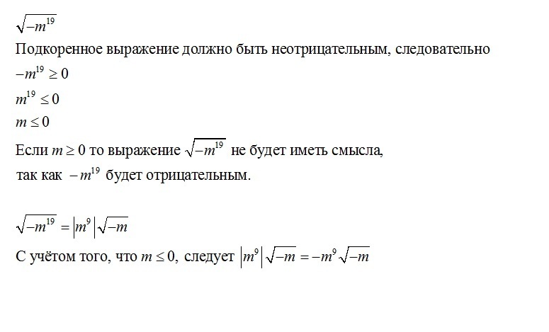
Решение на изображении
Приложения:
Вас заинтересует
2 года назад
3 года назад
3 года назад
9 лет назад
9 лет назад