Ответы
Ответ дал:
0
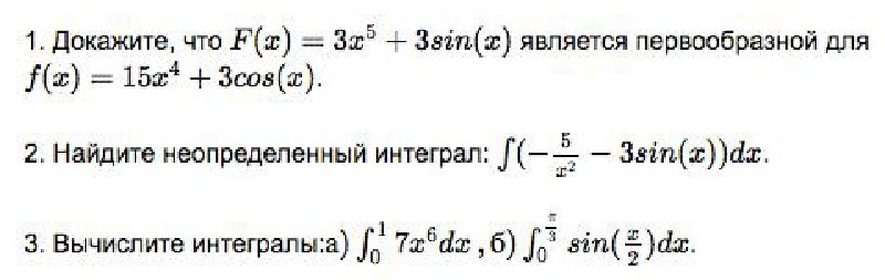
1)F`(x)=3*5x^4+3*cos(x)=15x^4+3cos(x)=f(x)
2)-5∫x^(-2)dx-3∫sin(x)dx=-5*x^(-1)/(-1)-(-cosx)=5/x+cosx+C
3a)7*x^7/7=x^7=1
3б)d(x/2)=dx/2; t=x/2; dt=dx/2
0.5∫sin(x/2)d(x/2)=0.5*(-cos(x/2))= -0.5(cos(pi/6)-cos0)=-0.5(√3/2-1)=(2-√3)/4
2)-5∫x^(-2)dx-3∫sin(x)dx=-5*x^(-1)/(-1)-(-cosx)=5/x+cosx+C
3a)7*x^7/7=x^7=1
3б)d(x/2)=dx/2; t=x/2; dt=dx/2
0.5∫sin(x/2)d(x/2)=0.5*(-cos(x/2))= -0.5(cos(pi/6)-cos0)=-0.5(√3/2-1)=(2-√3)/4
Ответ дал:
0
Спасибо) Можешь пожалуйста еще помочь ?
Ответ дал:
0
https://znanija.com/task/28117768
Ответ дал:
0
Пожалуйста помогите
Ответ дал:
0
если ты эти задания не решил-какой смысл говорить о более трудных...
Ответ дал:
0
Извините, что такой человек как я, попросил вас о помощи)
Вас заинтересует
2 года назад
2 года назад
3 года назад
3 года назад
9 лет назад
9 лет назад
10 лет назад