Ответы
Ответ дал:
0
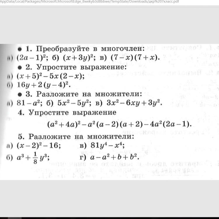
4. ..............=а^4+8a³+16a² - a^4+4a² - 8a³+4a²=24a²
5.
а) ......=(х-2-4)(х-2+4)=(х-6)(х+2)
б) .....=(а+1/2 у)(а²- 1/2 ау + 1/4 у²)
в) .......=(9у²-х²)(9у²+х²)
г) ......=а(1-а)+b(1+b)=(a+b)(1-a)(1+b)
5.
а) ......=(х-2-4)(х-2+4)=(х-6)(х+2)
б) .....=(а+1/2 у)(а²- 1/2 ау + 1/4 у²)
в) .......=(9у²-х²)(9у²+х²)
г) ......=а(1-а)+b(1+b)=(a+b)(1-a)(1+b)
Вас заинтересует
2 года назад
2 года назад
3 года назад
9 лет назад
9 лет назад
10 лет назад