• Предмет: Алгебра
  • Автор: tokarpolina
  • Вопрос задан 9 лет назад

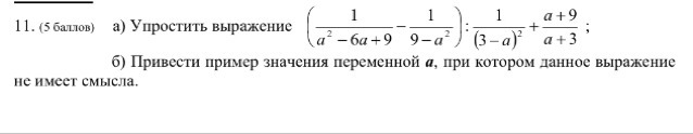
Помогите с упрощением выражения

Приложения:

Ответы

Ответ дал: lisfantom
0
a) (2a+13)/(3+a); б) не имеет смысла при a=-3
Ответ дал: lisfantom
0
Нет, мне кажется, неправильно получилось.
Вас заинтересует