Ответы
Ответ дал:
0
РЕШЕНИЕ
Пределы интегрирования: а = 1, b = -1
Вторая функция - y = 0
Находим интеграл РАЗНОСТИ функции

ОТВЕТ: Площадь π/2 ≈ 1,57

Пределы интегрирования: а = 1, b = -1
Вторая функция - y = 0
Находим интеграл РАЗНОСТИ функции
ОТВЕТ: Площадь π/2 ≈ 1,57
Приложения:
isherzodkon:
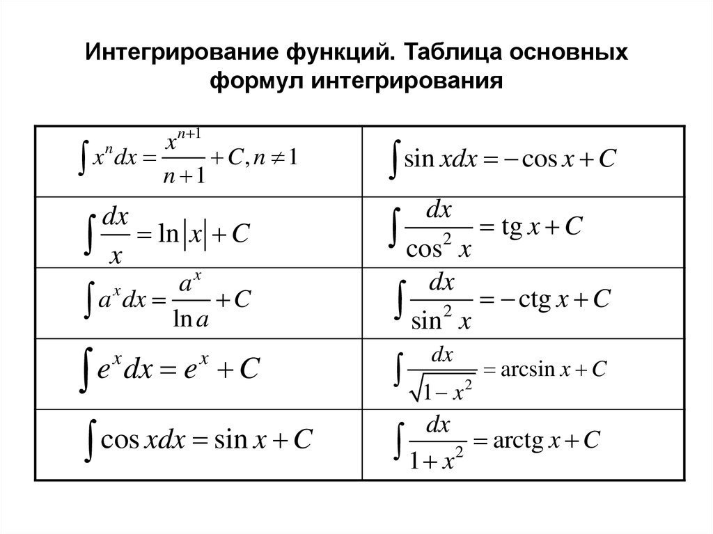
Как ты применил arcsin?
Добавил формулы - арксинус - от корня в знаменателе.
Это не сам Я рассчитывал.
Вас заинтересует
2 года назад
2 года назад
2 года назад
2 года назад
3 года назад